بیمارستان شهید چمران سروآباد
En
صفحه اصلی
مدیریت بیمارستان
ریاست و تیم مدیریتی
لیست پزشکان متخصص
معرفی و تاریخچه
برنامه استراتژیک
چارت سازمانی
تماس با ما
بخشهای درمانی
دیالیز
داخلی
کودکان
زایشگاه
داروخانه
اورژانس
اتاق عمل
آزمایشگاه
رادیولوژی
درمانگاه تخصصی
واحدهای اداری
انبار
درآمد
خدمات
مدد کاری
تاسیسات
تغذیه
صندوق
کارگزینی
کارپردازی
بهبود کیفیت
پایگاه بهداشتی
اسنادپزشکی
مدیریت بحران
بهداشت محیط
بهداشت حرفه ای
فناوری اطلاعات
تجهیزات پزشکی
پذیرش و ترخیص
حفاظت و نگهبانی
رختشویخانه و لندری
راهنمای مراجعین
راهنمای پذیرش و ترخیص
منشور حقوق بیمار
راهنمای طبقات
فلوچارتها
نوبت دهی درمانگاه
رضایت سنجی از بیماران
ثبت شکایت
فلوچارتهای بیمارستان
نقشه فرآیندی پشتیبان
فلوچارت ترخیص بیماران
فلوچارت پذیرش بیماران در واحد پذیرش
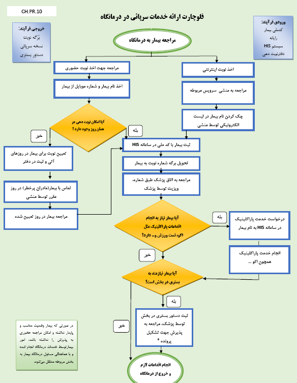
فلوچارت ارائه خدمات سرپائی در درمانگاه
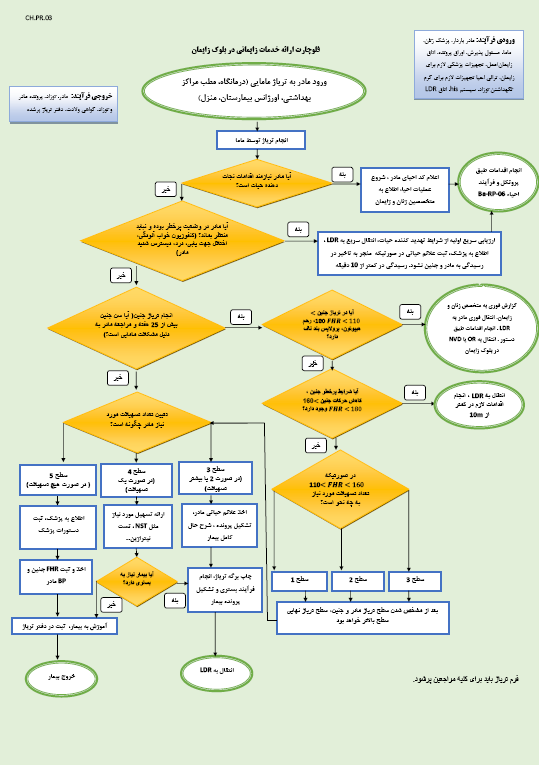
فلوچارت ارائه خدمات زایمانی در بلوک زایمان
فلوچارت ارائه خدمات جراحی به مراجعین
فلوچارت ارائه خدمات به بیماران دیالیزی
فلوچارت ارائه خدمات بستری
فلوچارت ارائه خدمات اورژانس به مراجعین
سامانه های دانشگاه
سامانه های منابع انسانی
سامانه آنتایم (داخل شبکه دانشگاه)
سامانه آنتایم (خارج شبکه دانشگاه)
سامانه جامع خدمات الکترونیک کارمندان
سامانه آموزش کارکنان
سیستم پرسنلی 2+اتوماسیون
سامانه نقل و انتقال کارکنان
سامانه ثبت اطلاعات کارکنان شرکتی
سامانه مشمولین قانون خدمت پزشکان و پیراپزشکان و پیام آوران بهداشت
سامانه هوشمند بررسی مدارک داوطلبان استخدام دانشگاه
سامانه برنامه ریزی منابع انسانی
سامانه های نوبت دهی
سامانه نوبت دهی درمانگاهها
سامانه نوبت دهی اداره مشاوره
سامانه های معاونت پژوهشی
سامانه مدیریت امور پژوهشی
سامانه علم سنجی دانشگاه
پایگاه نتایج پژوهش های سلامت کشور
کتابخانه مرکزی دانشگاه
فهرست مجلات نامعتبر و جعلی
مخزن اطلاعات پژوهشی و تحقیقاتی دانشگاه
نظام نوین اطلاعات پژوهشی پزشکی ایران (نوپا)
سامانه مدیریت انتشارات دانشگاه
اتوماسیون اداری پردیس دانشگاه
سامانه های معاونت درمان
سامانه ثبت نام مشمولین طرح
دفتر ارزیابی،فناوری تدوین استاندارد و تعرفه سلامت
سامانه آموزش و اطلاع رسانی اعتباربخشی
سامانه رضایت سنجی از بیماران در بیمارستان ها
سامانه های معاونت غذا و دارو
فهرست داروخانه های عرضه شیرخشک یارانه ای (کوپنی)
فهرست داروخانه های منتخب ملزومات پزشکی در سال 1403
سامانه اطلاعات دارویی دارویاب
سامانه ثبت نسخ داروهای تحت کنترل (ساند)
سامانه ثبت گزارش عوارض دارویی
سامانه های پشتیبانی و رفاهی
سامانه رزرو مهمانسراهای دانشگاه
سامانه زنجیره تامین کالا و خدمات دانشگاه
سامانه تدارکات الکترونیکی دولت (ستاد)
سامانه ثبت ارسال دستور کار تاسیسات و نگهداشت
سامانه های تحول اداری
سامانه برنامه ریزی و مدیریت عملکرد
سامانه مهندسی مشاغل
سامانه نظام پیشنهادات
فرم نظر سنجی از ارباب رجوع
مدیریت دانش
سامانه بانک اطلاعات مدیران
سامانه ملی مدیریت دانش نظام سلامت
سامانه های آموزشی
سامانه مدیریت آموزش هم آوا (سما قدیم)
سامانه پورتال اساتید
سامانه دانش آموختگان
سامانه انتقال دانشجویان
سامانه درخواست دانشجویان مهمان
سامانه طبیب
سامانه های امور مالی
سامانه فیش و گواهی حقوقی
سامانه رسیدگی به اسناد مالی دانشگاه
سامانه های فناوری اطلاعات
پست الکترونیک جدید دانشگاه
فرم دارایی های سخت افزاری حوزه فناوری اطلاعات
اتوماسیون اداری و پرسنلی
سامانه اتوماسیون آماری
سامانه فرم ساز
اتوماسیون اداری ستاد(داخل شبکه دانشگاه)
اتوماسیون اداری ستاد(خارج شبکه دانشگاه)
سامانه های ثبت گزارش وزارت بهداشت
سامانه مدیریت عملکرد
سامانه یکپارچه پایش برنامه عملیاتی(معاونت برنامه ریزی، هماهنگی، حقوقی و امور مجلس)
سامانه اطلاعات طرح های عمرانی
سامانه های دانشجویی و فرهنگی
سامانه اتوماسیون تغذیه
وبسایت معاونت دانشجویی و فرهنگی
سامانه غربالگری سلامت روان دانشجویان ورودی جدید
سامانه بازرسی و پاسخگویی به شکایات
سامانه ثبت شکایات و درخواستهای مردمی
سامانه پیگیری شکایات و درخواستهای مردمی
سامانه تابش
سامانه مدیریت عملکرد (معنا )
سایر سامانه ها
کتابخانه دیجیتال دانشگاه
کتابخانه مرکزی دانشگاه
لیست مراکز ارائه خدمات به اتباع خارجی
شناسنامه خدمات دانشگاه
سامانه سیب
خدمات هوشمند دولت همراه
دفاتر خدمات سلامت
بانک اطلاعاتی خیرین سلامت